- Enfoque y alcance
- Políticas de sección
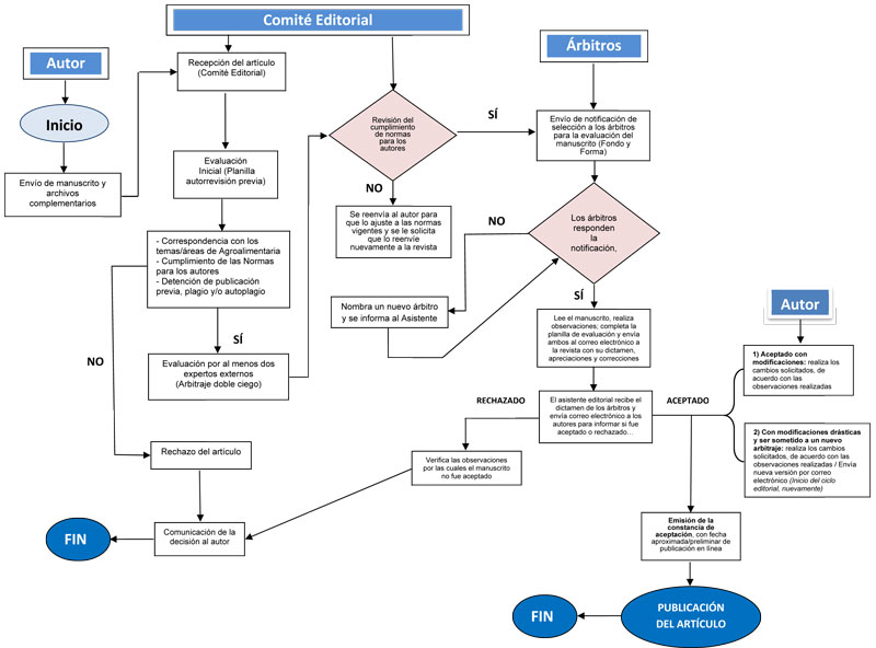
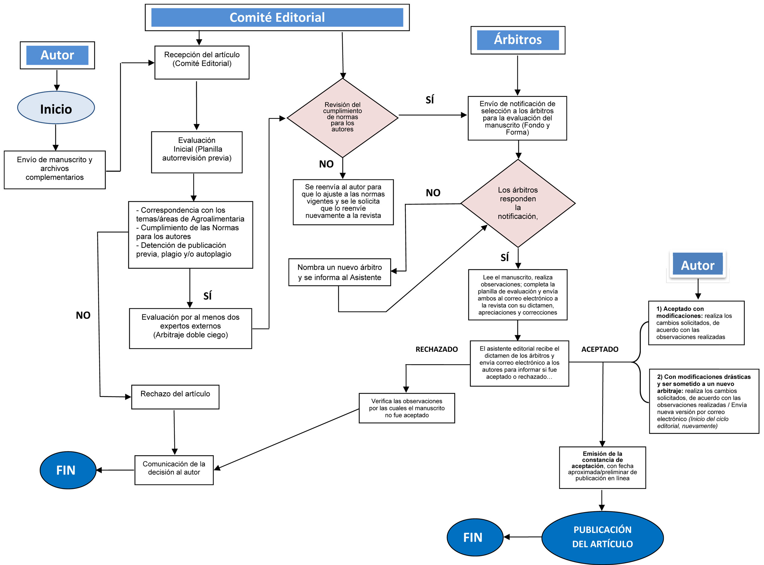
- Proceso de evaluación por pares
- Política de acceso abierto
- Archivar
- Indización
- Planillas para Autores
- Declaración de Acceso Abierto (Open Access)
- Originalidad, normas éticas y antiplagio
- Aviso de derechos de autor
- Números especiales y/o temáticos
- Política de uso de Inteligencia Artificial (IA)
- ISSN
- Proceso de revisión de manuscritos / Instrucciones para los revisores
Enfoque y alcance
Agroalimentaria es una publicación científica, arbitrada, de frecuencia semestral, especializada en el área de las ciencias sociales relacionadas con los estudios sobre agricultura, alimentación, desarrollo rural, nutrición y temas relacionados con ambiente y sustentabilidad de los sistemas alimentarios. Es editada por el Centro de Investigaciones Agroalimentarias “Edgar Abreu Olivo” (CIAAL-EAO) de la Facultad de Ciencias Económicas y Sociales (FACES) de la ULA (Mérida, Venezuela). Los artículos que se publican en Agroalimentaria (solo en castellano/español, inglés o francés) son de exclusiva responsabilidad de sus autores y no reflejan en ningún caso el pensamiento de del Equipo Editorial ni del CIAAL-EAO de la ULA. Agroalimentaria está abierta a todos los investigadores vinculados con las áreas de interés antes citadas, nacionales y extranjeros. Los artículos publicados en Agroalimentaria son revisados previamente por el Comité Editorial y luego evaluados por dos árbitros, bajo el sistema de doble ciego.
https://doi.org/10.53766/Agroalim
Políticas de sección
Contribuciones Especiales
Artículos
Reseña de Libros
Notas Institucionales y Documentos
Sección Especial
Presentación
Misceláneas
In Memoriam
Obituario
Índice Acumulado
Patrocinadores
Normas para los autores
Dosier 25 Aniversario de Agroalimentaria (Parte I)
Dosier 25 Aniversario de Agroalimentaria (Parte II)
Sección especial (Dosier 25 Aniversario); Arbitrados
Sección especial: Asdrúbal Baptista, in memoriam
Comité de Arbitraje
Listado de árbitros que participan en el número correspondiente, como evaluadores de los manuscritos en él publicados
Proceso de evaluación por pares
Todos los artículos serán sometidos a consideración del Comité Editorial de la Revista, el cual decidirá si el trabajo debe ser enviado al arbitraje o ser devuelto al autor(es) por no cumplir con las normas editoriales establecidas (detalladas en la Planilla de Autorrevisión Previa de Manuscritos). Una vez verificado su cumplimiento, el arbitraje será realizado por al menos dos expertos en el área objeto del manuscrito (revisión por pares doblemente anónima), provenientes de diferentes instituciones locales, nacionales e internacionales. Las evaluaciones de los árbitros, así como la autoría de los manuscritos serán estrictamente confidenciales (sistema doble ciego). Se exceptúan del arbitraje las colaboraciones especiales, que son solicitadas expresamente por el editor y que conformarán una sección especial de la revista. No se devuelven originales y el Editor se reserva el derecho de realizar los ajustes necesarios a las colaboraciones, para garantizar la uniformidad de estilo propuesta por la revista.
Política de acceso abierto
Esta revista provee acceso libre inmediato a su contenido bajo el principio de que hacer disponible gratuitamente investigación al público apoya a un mayor intercambio de conocimiento global.
Todo el contenido de esta edición electrónica se distribuye bajo Licencia “Creative Commons Atribución-No Comercial-Compartir Igual 4.0 Internacional (CC BY-NC-SA 4.0).
Archivar
Esta revista utiliza el sistema LOCKSS para crear un archivo distribuido entre las bibliotecas participante, permitiendo a dichas bibliotecas crear archivos permanentes de la revista con fines de preservación y restauración. Ampliar información...
Indización
SCOPUS (SciVerse Scopus)
Hispanic American Periodicals Index (HAPI)
The American Economic Association’s Electronic Bibliography (EconLit)
Scientific Electronic Library On Line (SciELO)
Red de Revistas Científicas de América Latina y el Caribe, España y Portugal (Redalyc)
Base de datos en Citas Latinoamericanas en Ciencas Sociales y Humanidades (CLASE)
Scientific Electronic Library On Line (SciELO)
Revistas Venezolanas de Ciencia y Tecnología (REVENCYT)
Planillas para Autores
Antes de enviar cualquier manuscrito, asegúrese de que el mismo cumple a cabalidad los siguientes requisitos:
• Planilla de Autorrevisión Previa: Descargue, revise cuidadosamente la planilla disponible y asegúrese de que su manuscrito cumple con todos los aspectos de forma y fondo indicador en la "Planilla de Autorrevisión Previa de Manuscritos" (disponible en la página de inicio)
• Completar y firmar (al menor por el autor de correspondencia), el "Formulario de Declaración de Originalidad, Autorización de Publicación y Cesión de Derechos no Exclusivos" (disponible en la página de inicio)
• CV Resumido: Es obligatorio incluir un currículum vitae resumido del autor o autores, ajustado al formato vigente. Sin este documento, el artículo no será considerado para el arbitraje. Los detalles de forma están contenidos en las "Normas para los Autores (vigentes)" (disponibles en la página de inicio). En caso de duda, revise un artículo publicado recientemente.
Declaración de Acceso Abierto (Open Access)
La revista Agroalimentaria (ISSN-p 0354-1316; ISSN-e ISSN: 2244-8128) es una publicación de Acceso Abierto, lo que significa que todo el contenido está disponible gratuitamente y sin cargo para el usuario o su institución. Los usuarios pueden leer, descargar, copiar, distribuir, imprimir, buscar o vincular a los textos completos de la artículos, o bien utilizarlos para cualquier otro fin lícito, sin pedir permiso previo al editor o al (a los) autor (autores). Adicionalmente, el envío, el procesamiento y la publicación de artículos en la Revista son totalmente gratuitos. Todo lo anterior se ha establecido de acuerdo con la definición de BOAI de Acceso abierto.
Todos los textos publicados por Agroalimentaria –sin excepción– se distribuyen amparados bajo la Licencia Creative Commons 4.0 (Atribución –No Comercial– Compartir Igual 4.0 Internacional). La misma permite copiar, reproducir, distribuir, remezclar, retocar y comunicar públicamente la obra de manera no comercial y generar obras derivadas, siempre y cuando estas obras derivadas se realicen con una licencia igual a la que regula la obra original, además de citar y reconocer a los autores originales.
Los autores/as conservan los derechos de autor y ceden a la revista el derecho de la primera publicación, con el trabajo registrado con la Licencia Creative Commons 4.0 (Atribución –No Comercial– Compartir Igual 4.0 Internacional), que permite a terceros utilizar lo publicado siempre que mencionen la autoría del trabajo y a la primera publicación en la Revista Agroalimentaria. Por tanto, los autores/as pueden realizar otros acuerdos contractuales independientes y adicionales para la distribución no exclusiva de la versión del artículo, reseña u otros contenidos publicados en la Revista, tales como incluirlo en un repositorio institucional o publicarlo en un libro, siempre que se indiquen claramente que el trabajo se publicó por vez primera en la Revista Agroalimentaria. No obstante, este uso no debe tener propósitos comerciales. Si remezcla(n), transforma(n) o crea(n) a partir del material, deberá(n) distribuir su contribución bajo la misma licencia del original.
Originalidad, normas éticas y antiplagio
La revista Agroalimentaria asegura que los editores, autores y árbitros cumplen con las normas éticas internacionales durante el proceso de arbitraje y publicación. Del mismo modo aplica los principios establecidos por el Comité de Ética en Publicaciones Científicas (COPE). Desde el 2023, para aumentar la transparencia en sus procesos editoriales, publica también en la versión completa de cada número el listado de árbitros/evaluadores de los artículos allí publicados.
Los autores deben asegurarse de sus trabajos son totalmente originales (i.e., que no ha sido enviado a revisión, ni se encuentra ya publicado, parcial ni totalmente, en ninguna otra revista científica, nacional o extranjera). Además deben certificar que, en caso de haber utilizado el trabajo y/o las palabras de otros, estas se han citado apropiadamente. Con este fin, deben completar la Planilla de Autorrevisión Previa de Manuscritos
A fin de asegurar la originalidad, considerando además que el plagio en cualquiera de sus formas constituye un comportamiento editorial poco ético e inaceptable, todos los manuscritos remitidos a la Revista serán sometidos a previamente a un proceso de detección de publicación previa, plagio y/o autoplagio. Este paso se realiza de manera simultánea que la REVISIÓN PREVIA (cuyas secciones y elementos objeto de verificación son detallados en la Formulario de Declaración de Originalidad, Autorización de Publicación y Cesión de Derechos no Exclusivos )
A los fines de evaluar la superposición y similitud entre el manuscrito sometido y contenidos ya publicados, Agroalimentaria emplea actualmente el programa Turnitin© (a través del informe de similitud derivado de este procedimiento), así como la verificación aleatoria de secciones empleando motores de búsqueda para la Web. Cualquier instancia de superposición de contenido se analiza más a fondo, a fin de verificar la existencia de plagio, de acuerdo con nuestras políticas editoriales. En caso de detectarse la publicación previa del manuscrito (total o parcial), o bien de indicios de plagio/autoplagio, se notificará formalmente al(a los) autor(es) para que resuelva(n) la situación. En caso de no atender dicha solicitud, el manuscrito en cuestión será inmediatamente rechazado (decisión que también se comunicará oportuna y formalmente al(a los) autor(es).
Aviso de derechos de autor
Los autores conservan los derechos patrimoniales (Copyright) de las obras publicadas y otorgan a la Revista el derecho de primera publicación de la obra. Los autores manifiestan que las opiniones expresadas en su envío no representan necesariamente el punto de vista del Comité Editorial de Agroalimentaria, que no tendrá responsabilidad y compromiso sobre su contenido.
Números especiales y/o temáticos
La Revista Agroalimentaria solo publica artículos originales, i.e., aquellos que son producto de un proyecto de investigación teórica o empírica (o la combinación de ambas), o bien que analizan publicaciones sobre los temas abordados por la Revista (artículos de revisión), siempre que no hayan sido publicados previamente. Las contribuciones originales tendrán prioridad para su publicación frente a comunicaciones, informes técnicos, correspondencia, artículos de revisión y otros contenidos.
No obstante, a juicio del Comité Editorial y de manera excepcional, la Revista tiene la posibilidad de establecer colaboraciones con otros Editores/as, para la publicación de números especiales o temáticos, siempre que se vinculen a temas de interés y de actualidad para la revista y/o la comunidad académica, sobre las áreas temáticas detalladas en la sección “Enfoque y alcance”. Como máximo, solo podrá publicarse un número especial al año. En estos casos el Comité Editorial designará al menos dos Editores ad hoc, miembros o no del Comité Editorial (en este último caso, académicos de reconocido prestigio en a nivel nacional y/o internacional, con amplia experiencia en el ámbito de investigación temático propuesto). Estos editores tendrán el mayor porcentaje de responsabilidad en el proceso editorial de los artículos y otras contribuciones que sean finalmente publicadas en dicho número temático o especial.
Cuando la iniciativa de un número temático o especial provenga de fuera del Comité Editorial, el (los) interesado(s) deberá(n) enviar una carta de solicitud al correo electrónico agroalimentariajournal@gmail.com, planteando en detalle la temática propuesta, así como los potenciales autores y plazo deseado para su publicación. En un lapso no mayor de 15 días hábiles el Comité Editorial de Agroalimentaria dará respuesta a dicha solicitud, indicándole así mismo los procedimientos conjuntos a seguir, la planificación del proceso editorial y demás tareas hasta su publicación en línea. En otros casos, cuando la naturaleza del tema lo requiera, el Editor-Jefe podrá invitar a Editores externos, proponiendo el(las) área(s) temática(s) y siguiendo este mismo procedimiento hasta su publicación.
No obstante el carácter particular de los números especiales, todos los artículos en ellos incluidos deberán cumplir estricto sensu con todas las Normas para los autores, vigentes en el momento de su convocatoria (como las de formato, revisión doble ciego por dos árbitros y apego a las demás normas relacionadas con originalidad, antiplagio, acceso abierto, política de derechos de autor y demás disposiciones del proceso editorial convencional de Agroalimentaria).
Política de uso de Inteligencia Artificial (IA)
Los autores podrán utilizar herramientas de inteligencia artificial (IA) para apoyar la elaboración de sus artículos, en aspectos como la asistencia en la redacción, traducción, edición o análisis de datos, edición de imágenes, revisión de literatura o cualquier otra tarea, actividad o fase del trabajo. Si fuera este el caso, ello debe ser declarado de manera transparente en la sección de metodología y/o en la de Créditos/Agradecimientos, al igual que en la lista final de REFERENCIAS (en este última, siguiendo las normas para los autores vigentes, con base en APA 7a. ed.). Adicionalmente, atendiendo a los principios de ética que guían nuestra publicación, estos usos de la IA deben cumplir con los principios de transparencia, integridad y rigor científico. Por tanto, la Agroalimentaria no permitirá el uso de IA para fabricar o manipular datos, ni para generar de contenido que no pueda ser verificado.
En relación con la autoría y responsabilidad, solo los autores humanos pueden ser considerados como los responsables únicos del contenido, verificación y exactitud de la información presentada en los artículos, reseñas y textos en general publicados en la revista. Por tanto, en ningún caso la IA pueden ser considerada como autora.
En el caso de los lectores, dado el carácter de acceso abierto de nuestra publicación, está permitido el uso de herramientas de IA para analizar los contenidos publicados en el sitio Web de revista. No obstante, los usuarios/lectores deberán citar adecuadamente la fuente original y evitar cualquier interpretación errónea, sesgada o tergiversada de los contenidos originalmente publicados.
Por último, dado el vértigo con el que avanzan la tecnología y herramientas de la IA, esta política será objeto de constante revisión, a los fines de garantizar su adecuación a los estándares éticos vigentes en la comunicación científica/académica a nivel internacional.
ISSN
ISSN Electrónico: 2244-8128
ISSN Impreso: 1316-0354
ISSN L: 1316-0354
Proceso de revisión de manuscritos / Instrucciones para los revisores
1. El Comité de Arbitraje es un órgano de naturaleza dinámica, que se conforma de forma heterogénea y rotativa para cada número publicado,a fin degarantizar una adecuada revisión de los manuscritos recibidos y de los dictámenes en plazos razonables. Lo integran todos los árbitros designados por el Comité Editorial de la revista,quienes efectivamente participaron en la evaluación de los manuscritos sometidos a consideración de su(s) autor(es) y que fueron incluidos en el número correspondiente. Este listado, en atención a la transparencia y a los principios éticos adoptados de manera permanente por la Revista Agroalimentaria, se incluye en cada número publicado.
2. Cada manuscrito, de acuerdo con las Normas vigentes y con los lineamientos específicos de la revista para este fin (Proceso de evaluación por pares), es sometido a la evaluación/arbitraje por parte de al menos dos expertos en el área objeto del manuscrito, seleccionados entre profesores, investigadores y/o miembros de organizaciones con competencias o trayectoria destacada en el ámbito agroalimentario y/o ambiental (académicos y profesionales expertos, en general), nacionales e internacionales.
3. De acuerdo con la normativa vigente, antes de su evaluación, los manuscritos deben cumplir a cabalidad con loscriterios de presentación de la revista,especificados en las Normas para los autores. Con este fin, el(la/los) autor(as/es) puede(n) comprobar a priori todas las exigencias a cubrir, detalladas en la “Planilla de Autorrevisión Previa de Manuscritos”, previo a la remisión de su manuscrito. Una vez recibido, el Comité Editorial procede a verificar el cumplimiento de dichas especificaciones, así como a realizar la revisión antiplagio. Si el manuscrito no reúne o apenas cubre parcialmente los requisitos, se devuelve al (a las/los) autor(as/es), indicando los aspectos faltantes o noplenamente cubiertos. Una vez verificada esta conformidad con las normas, se inicia el proceso de revisión, con el nombramiento de los evaluadores y el envío de los materiales a los árbitros/evaluadores.
4. Concluida la revisión y en caso de no uniformidad en los dictámenes, el Comité Editorial podrá designar un tercer árbitro para orientar el dictamen final del arbitraje, que será comunicado al(a la/los) autor(as/es) oportunamente. Dado que la revista emplea el sistema de “doble ciego”, durante el proceso de arbitraje/evaluación se mantiene el absoluto anonimato de los autores y árbitros. Con este fin, tanto los manuscritos como las planillas de revisión remitidas a los evaluadores y recibidas en retorno con los resultados correspondientes son anonimizados(es decir, no se incorporan en ellos datos de identificación y se les eliminan las propiedades de los documentos).
5. Para el proceso de evaluación/arbitraje se utilizan dos documentos: a) el manuscrito original, para la revisión exhaustiva y sobre el cual los evaluadores/árbitros, a discreción, podrán (o no) hacer comentarios y correcciones, que deben ser atendidas en la versión ajustada; y b) la planilla de arbitraje. Esta última comprende tres secciones:
5.1 Identificación del manuscrito (título, original y sugerido) y verificación de su originalidad (posible conocimiento de su publicación previa).
5.2 Evaluación de las distintas secciones regulares de un manuscrito en nuestras áreas/temas de interés, a saber: Título (pertinencia y longitud); Resumen (adecuación al contenido del artículo); Definición clara de los objetivos del artículo; Introducción (adecuación al contenido y extensión); Desarrollo del contenido (redacción y plan de trabajo); Solidez y coherencia en exposición de argumentos; Uso de tablas, gráficos, figuras, fotografías y otros; Uso de notas al pie y comentario; Conclusiones (claridad y coherencia con contenido; del artículo); Calidad y pertinencia de las referencias bibliográficas; Aportes al conocimiento del tema objeto de estudio; y Apego a las normas para los autores. Con base en esta evaluación parcial, finaliza con la “Evaluación Global del artículo”. En todas estas subsecciones, el árbitro/evaluador asigna a cada aspecto una puntuación de 1 a 5, atendiendo al siguiente criterio: Deficiente (1); Regular (2); Bueno (3); Muy Bueno (4) o Excelente (5). Apoyado en estas ponderaciones, el árbitro/evaluador finalmente dictamina el manuscrito con alguno de los siguientes posibles resultados: a) Debe ser publicado sin modificación alguna; b) Puede ser publicado si se efectúan las modificaciones indicadas en el texto del artículo; c) Debe ser modificado drásticamente y sometido a un nuevo arbitraje; o d) Debe ser rechazado.
5.3 Opinión y/o recomendaciones generales del árbitro: en esta sección, independientemente de que haga o no observaciones sobre el documento o manuscrito original, el/laárbitro/evaluador(a) incluye detalles de los principales cambios, correcciones y sugerencias derivados de su revisión, que deberán ser incorporados en la nueva versión en los casos de los dictámenes de tipo b) y c) arriba detallados.
Como complemento de lo anterior, los árbitros/evaluadores también reciben un archivo con las Normas actualizadas de la Revista, así como una carta con las instrucciones generales y la solicitud formal de la revisión asignada.
6. Una vez que se disponga de al menos dos dictámenes o evaluaciones, el resultado final del arbitraje le será comunicado de inmediato al(a los) autor(es). En los casos a), b) y c) anteriormente indicados, se le informará que dispone(n) de un tiempo prudencial para remitir una nueva versión ajustada según los requerimientos de los evaluadores. En el caso d), con dicha respuesta al(a) autor(es), se da por cerrado el proceso editorial correspondiente a dicho manuscrito (rechazado).
7. Si el dictamen es el indicado en el caso a), el Comité Editorial emite la correspondiente constancia de aceptación del artículo, indicando una fecha aproximada y el posible volumen en el que será publicado. En los casos b) y c), una vez se recibe el manuscrito ajustado, este se reenvía a los dos árbitros/evaluadores originales para la verificación y cotejo de cambios, correcciones y sugerencias.
8. Si la versión ajustada, de acuerdo con la opinión unánime de ambos árbitros/evaluadores, satisface plenamente los cambios y correcciones solicitados, el dictamen del manuscrito equivale ahora al caso a), por lo cual el Comité Editorial emite la correspondiente constancia de aceptación del artículo. En caso contrario, el manuscrito es devuelto al(a) autor(es) hasta tanto cumplan con este requisito.
9. En caso de no recibir respuesta por parte de los autores dentro de un período razonable (entre 4 y 6 semanas), la revista enviará un recordatorio por correo electrónico al autor de correspondencia. Si, transcurrido otro período similar, aún no se ha recibido respuesta, el Comité Editorial enviará una comunicación final indicando la finalización del proceso editorial del correspondiente manuscrito.
Lo no detallado en este documento será resuelto por el Comité Editorial, en uso de sus atribuciones y competencias.












